Che cos’è e come funziona Velo? – Ecco il Whitepaper 2023
Crediamo nella completa trasparenza con i nostri lettori. Alcuni dei nostri contenuti includono link di affiliazione e potremmo guadagnare una commissione attraverso queste partnership. Tuttavia, questa potenziale compensazione non influenza mai le nostre analisi, opinioni o pareri. I nostri contenuti editoriali vengono creati indipendentemente dalle nostre partnership di marketing e le nostre valutazioni si basano esclusivamente sui nostri criteri di valutazione stabiliti. Per saperne di più clicca qui.

Velo Protocol è un progetto che mira a creare una rete di pagamento decentralizzata e scalabile basata sulla tecnologia blockchain. La piattaforma è progettata per consentire transazioni veloci e convenienti a basso costo tra individui, aziende e istituzioni finanziarie, ed è alimentata da un token nativo chiamato VELO, che viene utilizzato per effettuare transazioni sulla rete e per incentivare gli utenti a fornire liquidità.

Qui trovate il whitepaper 2023 di Velo Protocol.
Velo Protocol è stata creata per aiutare le istituzioni finanziarie ad adottare la tecnologia blockchain senza dover costruire le proprie soluzioni da zero. Inoltre, la piattaforma è progettata per essere compatibile con i sistemi esistenti e per integrarsi facilmente con i processi di back-end.
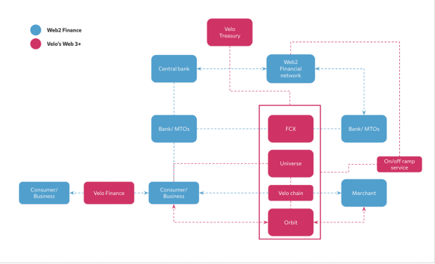
Come funziona Velo?
Velo Protocol si concentra sulla risoluzione di due problemi che affliggono attualmente il settore dei pagamenti: la mancanza di interoperabilità tra le reti di pagamento e le limitazioni della scalabilità. Velo utilizza gli smart contract per creare un’infrastruttura di pagamento interconnessa che consenta alle istituzioni finanziarie di effettuare transazioni in tempo reale in modo rapido ed efficiente.
La piattaforma è alimentata da una rete di nodi che convalidano le transazioni sulla rete. I nodi sono incentivati a fornire liquidità attraverso il meccanismo di incentivazione del token VELO. Inoltre, la piattaforma utilizza un algoritmo di consenso proof of stake (PoS) per garantire la sicurezza e la scalabilità della rete.
Velo è progettata per essere interoperabile con altre reti di pagamento e blockchain, consentendo alle istituzioni finanziarie di collegarsi a reti di pagamento diverse e di effettuare transazioni in modo trasparente. Ciò riduce la necessità di costose transazioni cross-border e consente di effettuare transazioni più velocemente.
Il Team di Velo

Conclusioni
In sintesi, Velo Protocol è un progetto che mira a creare una piattaforma di pagamento decentralizzata e interoperabile per le istituzioni finanziarie. La piattaforma utilizza tecnologie blockchain avanzate per garantire la sicurezza e la scalabilità della rete. La piattaforma è progettata per essere compatibile con i sistemi esistenti e per integrarsi facilmente con i processi di back-end delle istituzioni finanziarie.
Velo sta sfruttando la tradizionale infrastruttura finanziaria e la tecnologia Web3 per abbattere le barriere. Nell’ambito di questo nuovo processo, la tesoreria avrà un ruolo più importante nella gestione della crescita dell’ecosistema attraverso la gestione dei Vstablecoin e dei suoi collaterali.

Nuove utilità per VELO, come lo staking di VELO, sono state aggiunte per ridurre le commissioni di trading e assicurarsi che ci sia una domanda naturale di VELO. Questo meccanismo garantisce che i titolari possano trarne vantaggio dalla crescita dell ‘ecosistema e dall’adozione di prodotti.
Leggi Anche:
Segui Cryptonews Italia sui canali social
- La migliore criptovaluta da comprare per la massima sicurezza? XRP ha risolto il problema di ieri: BMIC punta al rischio di domani
- Come diventare crypto-milionari nel 2026? ChatGPT svela il segreto
- La tabella degli Anni per fare Soldi: funziona o è una leggenda metropolitana
- ADM blocca Polymarket: la piattaforma finisce nella blacklist italiana
- 5 motivi per cui Bitcoin è in calo e cosa aspettarsi nei primi mesi del 2026
- La migliore criptovaluta da comprare per la massima sicurezza? XRP ha risolto il problema di ieri: BMIC punta al rischio di domani
- Come diventare crypto-milionari nel 2026? ChatGPT svela il segreto
- La tabella degli Anni per fare Soldi: funziona o è una leggenda metropolitana
- ADM blocca Polymarket: la piattaforma finisce nella blacklist italiana
- 5 motivi per cui Bitcoin è in calo e cosa aspettarsi nei primi mesi del 2026