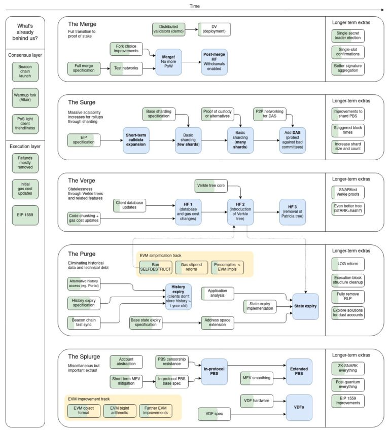
Ethereum successfully ‘Merged’ on Sept.15, but more upgrades are coming to the network: the Surge, the Verge, the Purge, and a Splurge. As a whole, the upgrades will each add a new layer of scalability and security to Ethereum proof-of-stake (PoS).
It is an interesting evolution towards Ethereum’s long-term goal of becoming the “world’s computer.”
While the Merge transitioned the blockchain to the eco-friendly PoS consensus mechanism, Ethereum’s transformation is only 55% done, according to co-founder Vitalik Buterin.
Four more upgrades of curious names are on the way, he told a recent crypto conference in France. Buterin revealed that the planned “deep changes” are meant to improve Ethereum’s competitiveness by making it a more powerful and robust network.
When all the five phases of upgrades are complete, Ethereum will be able to process 100,000 transactions per second, said Buterin. Currently, the blockchain processes between 15 to 20 transactions per second, something that has resulted in network congestion and higher fees.
Shanghai update
Since the Merge, however, the price of ethereum (ETH), the eponymous token used for transactions on the network, has tanked by 35%. The asset was hyped to $2,000 in the days running up to the event.
A short-term decline, observers say, relative to the value of what the Ethereum blockchain could offer not only to cryptocurrency but the world once all the five upgrades come to completion over the next few years.
“Unlike what many understand, the Merge is just one of five key stages of evolution that the Ethereum protocol is billed to undergo in order to be tagged as a fully efficient proof-of-stake protocol,” Eitan Lavi, cofounder of permissionless crypto bridge ChainPort, told Be[In]Crypto.
Over the next six months, the next important update to the Ethereum network is going to be the Shangai upgrade. This particular update will allow validators – the ETH owners who help secure the blockchain – to withdraw a portion of their staked ether and rewards.
There are 14.7 million tokens locked on Ethereum’s Beacon Chain, in return for a 4.1% annual yield, according to the Ethereum Foundation website. Altogether, those tokens are currently worth $19.12 billion.
Stakers are responsible for confirming and verifying transactions on the blockchain. Each validator is required to stake a minimum of 32 ETH.
Shanghai will also seek to lower transaction costs on layer twos (L2), a separate blockchain such as Optimism or Arbitrum, that helps Ethereum to scale, by reducing data costs on the main blockchain itself.
Developers moved this way because future upgrades that cut fees on Ethereum via full-sharding (as discussed below) are not ready yet.
The Surge
While the Merge’s number one goal was to reduce Ethereum’s energy usage – which it did by up to 99.5% – the Surge, the next significant upgrade, is expected to bring a new feature called “sharding” in 2023.
“Sharding splits a blockchain’s entire network into smaller partitions, known as ‘shards'”, said crypto analyst Miles Deutscher. “This will significantly increase the network’s scalability.”
According to the Ethereum Foundation, “sharding” will boost network capacity, cut costs and improve transaction speeds. It “provides secure distribution of data storage requirements, enabling rollups to be even cheaper, and making nodes easier to operate,” it said.
The Verge
The Verge is an upgrade that is expected to drastically reduce Ethereum`s reliance on nodes as a store of history and data. It will introduce so-called “verkle trees“, “a powerful upgrade to Merkle proofs that allow for much smaller proof sizes,” Deutscher says.
“This will optimise storage on Ethereum and help reduce node size. Ultimately, this assists Ethereum in becoming more scalable,” he added. Verkle trees will allow users to become network validators without having to store huge amounts of data on their computers, analysts say.
Crypto security platform Nethermind said “verkle trees” are Bitcoin-inspired systems that will decrease the size of “witnesses by a factor of over 20, allowing for stateless clients that safely interact with the network.”
According to Vitalik Buterin, the verge will be “great for decentralization,” he said at the Paris conference.
The Purge
The Purge is expected to significantly reduce the amount of space required to store ETH on a hard drive. This upgrade will eliminate the use of nodes in storing Ethereum history, freeing up space, a constant headache for developers.
“The purge: trying to actually cut down the amount of space you have to have on your hard drive, trying to simplify the Ethereum protocol over time and not requiring nodes to store history,” said Buterin.
Crypto education platform District 0x explained that “nodes are responsible for verifying the miners’ work and ensuring that consensus rules are followed.”
The best way to do this is to keep a full copy of the Ethereum ledger, making it easy to verify a miner’s work. “But the Ethereum blockchain is approaching one terabyte of storage so it’s impractical for a regular person to run a node,” it stated.
The Splurge
The final scheduled upgrade is the Splurge. This carries what is described as miscellaneous but important extras, “ensuring the network runs smoothly following the previous four upgrades.”
“The design of Ethereum post-Merge is billed to be handlings loads of data which generally calls for improved security across the board,” Eitan Lavi, the ChainPort cofounder, told Be[In]Crypto.
“Through the evolution of Merkle and Verkle trees as well as another innovative tech that will be introduced with subsequent upgrades, the protocol will be able to support the anticipated data load.”
For Be[In]Crypto’s latest Bitcoin (BTC) analysis, click here





