Reason to trust
How Our News is Made
Strict editorial policy that focuses on accuracy, relevance, and impartiality
Ad discliamer
Morbi pretium leo et nisl aliquam mollis. Quisque arcu lorem, ultricies quis pellentesque nec, ullamcorper eu odio.
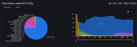
According to on-chain data from DefiLlama, Ethereum liquid staking derivatives have grown in total value in recent months, with the total crypto locked closing in on record numbers. Liquid staking derivatives platforms now have more than 10 million ETH locked, making the total value locked (TVL) close in on $20 billion across various protocols.
ETH Liquid Staking Derivatives
With Ethereum 2.0 staking now live, many ETH investors have turned to liquid staking derivatives like Lido and Rocket Pool. Liquid staking has gained massive popularity as it introduces an innovative way for ETH holders to earn a yield on their holdings while having access to funds to carry out other activities.
The top protocols are Lido, Coinbase Wrapped, and Rocket Pool, which combined have over 9 million ETH locked. Lido currently dominates the ETH liquid staking derivatives market, holding a market share of 74.46% and having more than 7.54 million ETH staked.

Lido dominates liquid staking market | Source: DeFiLlama
Taking into account the current price of ETH, this amounts to a total value locked (TVL) of $14.8 billion. Lido has also witnessed a 1.86% and a 7.06% growth over the past week and month, respectively.
Coinbase Wrapped Staked ETH has also seen an increase in investors, growing over 3.06% in the past week alone.
The Tranchess Ether protocol, on the other hand, has experienced the greatest growth over the previous month, increasing its total value locked by more than 375%.
ETH 2.0 Total Value Staked Surpasses $46 Billion
The total amount locked in the ETH 2.0 contract has been on a steady rise since the beginning of the year. With Ethereum moving to a proof-of-stake consensus mechanism, validators have to lock their digital assets through staking to participate in the consensus process and continue adding blocks to the blockchain. This has led to the growth of “liquid staking” derivatives that allow holders to stake their ETH while still maintaining liquidity.
According to data from Glassnode, a blockchain data and intelligence platform, the cumulative amount currently deposited to the ETH 2.0 contract is now at an all-time high of over $45 billion.
This amounts to over 20% of the total ETH supply now being locked in the ETH 2.0 contract. The progress made so far points to a very promising future for Ethereum and its transition to Ethereum 2.0.
ETH maintains position above $1,960 | Source: ETHUSD on TradingView.com