Reason to trust
How Our News is Made
Strict editorial policy that focuses on accuracy, relevance, and impartiality
Ad discliamer
Morbi pretium leo et nisl aliquam mollis. Quisque arcu lorem, ultricies quis pellentesque nec, ullamcorper eu odio.
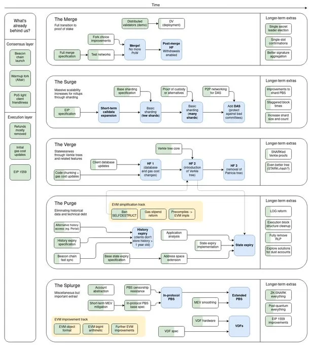
The Ethereum 2.0 upgrades of the consensus layer built by multiple teams in the ecosystem promise to bring a “more scalabe, more secure, and more sustainable Ethereum”, and now Vitalik Buterin celebrates 1 year since the proof-of-stake Beacon Chain went live. Eth2 or Serenity aims to “support 1000s of transactions per second” so the high gas fees problem can be solved.
The Beacon Chain, one of Ethereum 2.0’s distinct sections, has allowed users to be Eth2 validators by staking Ethereum, reportedly earning up to 10% annually, diminishing miners for transaction validation, and adding new blocks.
Ben Edgington, the lead product owner of the Teku Eth 2.0 client, had explained that “Slashing penalties were reduced at the start of the Beacon Chain to increase stakers’ confidence. Now that we are all much more comfortable with staking, penalties are gradually being increased towards their ‘crypto-economically correct’ values.”
The August update in the London hard fork proceeded to implement EIP-1559, changing the transaction fee system. Like so, the ETH burning started, which now sees a total of 353,615.10 ETH burnt during the past 30 days with a burn rate of 8.19 ETH/min. The general expectation is that if ETH supply gets limited, its price will likely increase.
Related Reading | Over 1 Milllion ETH Has Been Burned Since Ethereum EIP-1559
Eth 2.0 Roadmap At The Beacon Chain’s Birthday
The next stage, The Merge, is possible to happen around May or June next year if the code is completed by February. This will ‘merge’ the Beacon Chain into the mainnet. As it has been explained, it is meant to finalize the transition to PoS, “Ethereum’s history on the PoW network will be preserved as the PoS consensus layer is merged in as a replacement for PoW.”

Tim Beiko stated that “the Arrow Glacier upgrade is scheduled for block 13,773,000, which is expected on December 8, 2021”, and called for users to upgrade their nodes. He expects the Kintsugi devnet to go live early this month, this is intended to “implement a release candidate design for The Merge”, which would be followed by “testing, risk management, and governance”.
Both Beiko and Edgington have said that Ethereum devs are mainly focused on the Eth2 final steps.
The move to proof-of-stake will not immediately provide any significant extra throughput to the Ethereum chain, so I don’t expect it to have a measurable effect on gas prices. The scalability strategy in Ethereum now revolves around layer-two solutions like the various roll-ups that are currently being deployed. Once The Merge is done, we will focus on providing data shards within the Ethereum protocol that will allow roll-ups to scale massively.
Project lead of Obol Labs, Collin Myers, was glad to see Distributed Validator Technology (DVT) “on the top” of Vitalik’s Eth2 roadmap, and explained it as a new infrastructure that enables “Active-Active redundancy across Eth2 infrastructure deployments”, and suggested “a world where validator key theft becomes nearly impossible due to applied cryptography”.
We believe a more resilient Ethereum can be realized through a collaborative infrastructure protocol that protects against the disappearance of a few network operators. DVT can an enable this by allowing a group of network operators to act as one single validator together – something we like to call a multi-operator validator.
Related Reading | Ethereum Rallies 5%, Why ETH Could Surge To New ATH Above $5K
